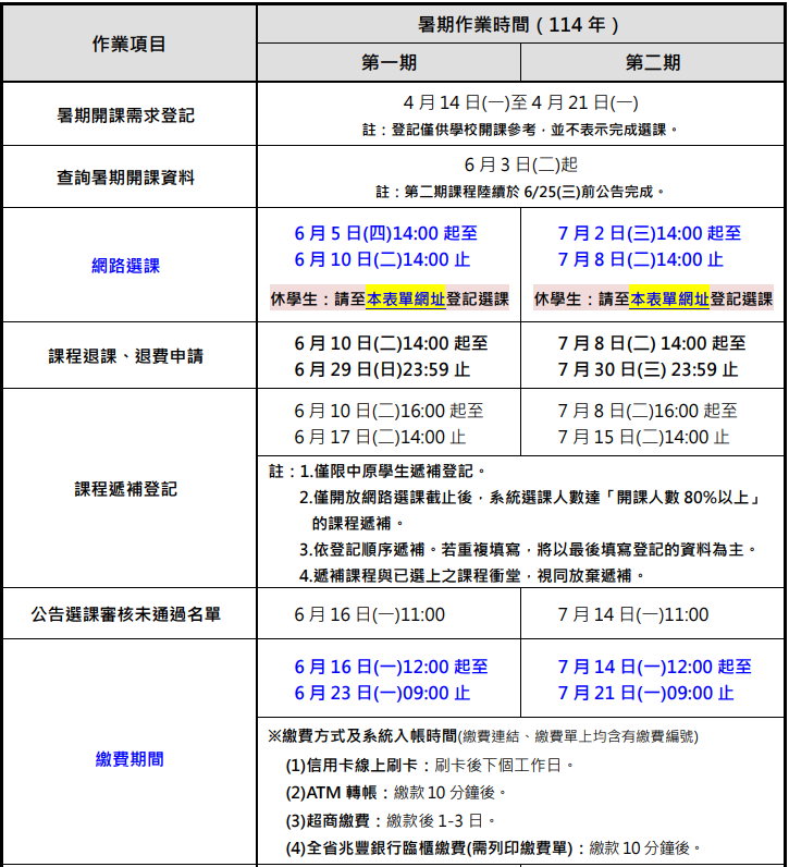
中原大學 113-2 學期暑期課程作業日程表【中原學生】 2025-06-06 課程相關 暑期選課系統:https://itouch.cycu.edu.tw/active_project/cycu2000h_03/cycu_03/main.jsp You Might Also Like 113-2 學士班【自主設計跨領域專長】申請自10/2(三)至11/11(一)截止,歡迎同學申請 2024-10-01 112-1 會計系課程教室異動通知公告 2023-09-22 112-1 企業實習(二)課程學分申請提醒 2023-12-08